







面部表情肌解剖及肉毒毒素注射技巧
ISBN13:9787117357180
出版社:人民衛生出版社
作者:羅盛康; 金熙真(韓國)
出版日:2024/11/29
裝訂/頁數:精裝/87頁
規格:24cm*17cm (高/寬)
內容介紹
臨床上,肉毒素肌肉注射操作看似簡單,但治療後效果卻不盡相同,選擇精準的注射部位及適當的注射劑量對達到良好術後效果至關重要。本書從解剖著手,以屍體解剖圖片結合示意圖的形式,將面部注射技巧及要點一一敘述,由淺入深,將目前常見註射美容所涉及的解剖理論基礎以及注射具體操作方式相結合,並加以視頻輔助,從零開始,由理論到操作,"手把手"教會面部注射,是肉毒毒素注射的入門級圖書。希望能夠幫助讀者掌握規範的注射手法,且做到知其然知其所以然。
目錄














微整形美容實踐基礎與提升 肉毒毒素、填充劑與皮膚年輕化
作 者:(英)麥可‧帕克(Michael Parker) 編 李書娟 等 譯
出 版 社:遼寧科學技術出版社
出版日期:2024年11月01日
頁 數:176
裝 幀:精裝
ISBN:9787559138859
編輯推薦
本書介紹了美容整形微創療程的基本原理,為美學實踐開創了先河。 ·為任何希望在美容整形專業實踐的醫學專業人員提供了一個可靠的資源。 ·本書包含大量治療和求美者管理等方面的內容。
內容介紹
許多美容整形專業人員都在尋求美容實踐的培訓,有許多課程提供實踐培訓,還有許多教材提供詳細的操作指南;
本書為讀者提供了美容整形的基礎知識,以及如何實踐、求美者管理和潛在並發症。它是一本美容實踐的完美指南。
本書介紹了美容整形微創療程的基本原理,為美學實踐開創了先河。為任何希望在美容整形專業實踐的醫學專業人員提供了一個可靠的資源。 本書包含大量治療和求美者管理等方面的內容。
內容: 肉毒桿菌的歷史 ,真皮填充劑的歷史 ,臉部解剖學,皮膚解剖學、生理學和組織學
科學地論證老化 ,病患評估 ,溝通技巧,肉毒毒素概述、注射實用技巧、併發症及處理,皮膚填充劑概述、注射實用技巧、併發症及處理
作者介紹
編輯:(美)邁克爾·帕克(Parker, Michael)美國知名皮膚科專家,主編多部皮膚相關專著,在年輕化治療方面有其獨到的簡介。在國際上享有較高的知名度。主譯:李書娟,主治醫師,復旦大學附屬華山醫院皮膚病與性病碩士,現任科笛生物醫藥(上海)有限公司高級醫學總監,中國醫師協會皮膚科分會會員,中華醫學會皮膚性病學分會會員。臨床執業醫師背景,擅長國際性學術交流合作,曾就職於多家全球500強知名藥企,從事皮膚科及醫學美容領域相關醫學事務。曾參與國內皮膚科及醫美領域多項大型臨床試驗,對前沿醫藥技術及創新醫美產品註冊有豐富經驗。週穎,女,美容外科專家,德鑫世家國際醫療美容集團董事長,新鄉市艾斯特等
目錄
序言
1章肉毒毒素的歷史
2章皮膚填充劑的歷史
皮膚填充劑的歷史
3章面部解剖學
臉部骨骼臉部小孔
面神三叉神
臉部脈管系統
臉部肌肉
前額
臉頰和嘴巴
臉部脂肪熱
臉部淋巴引流
4章解剖學、生理學和皮膚組織學
表皮
下組織
角質形成細胞的生命週期
皮膚癒合方法與發炎反應
止血
發炎
增殖
重塑
影響傷口癒合的因素
……
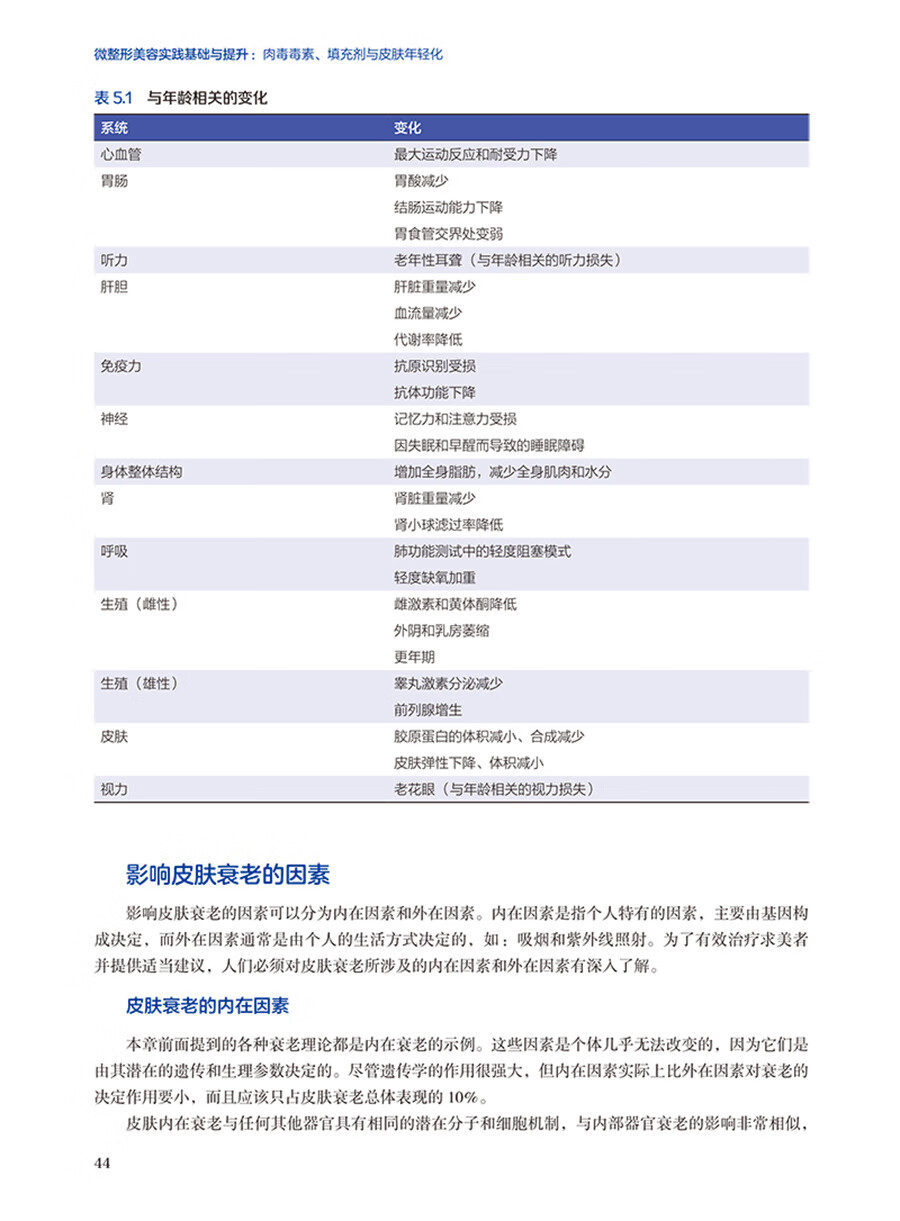
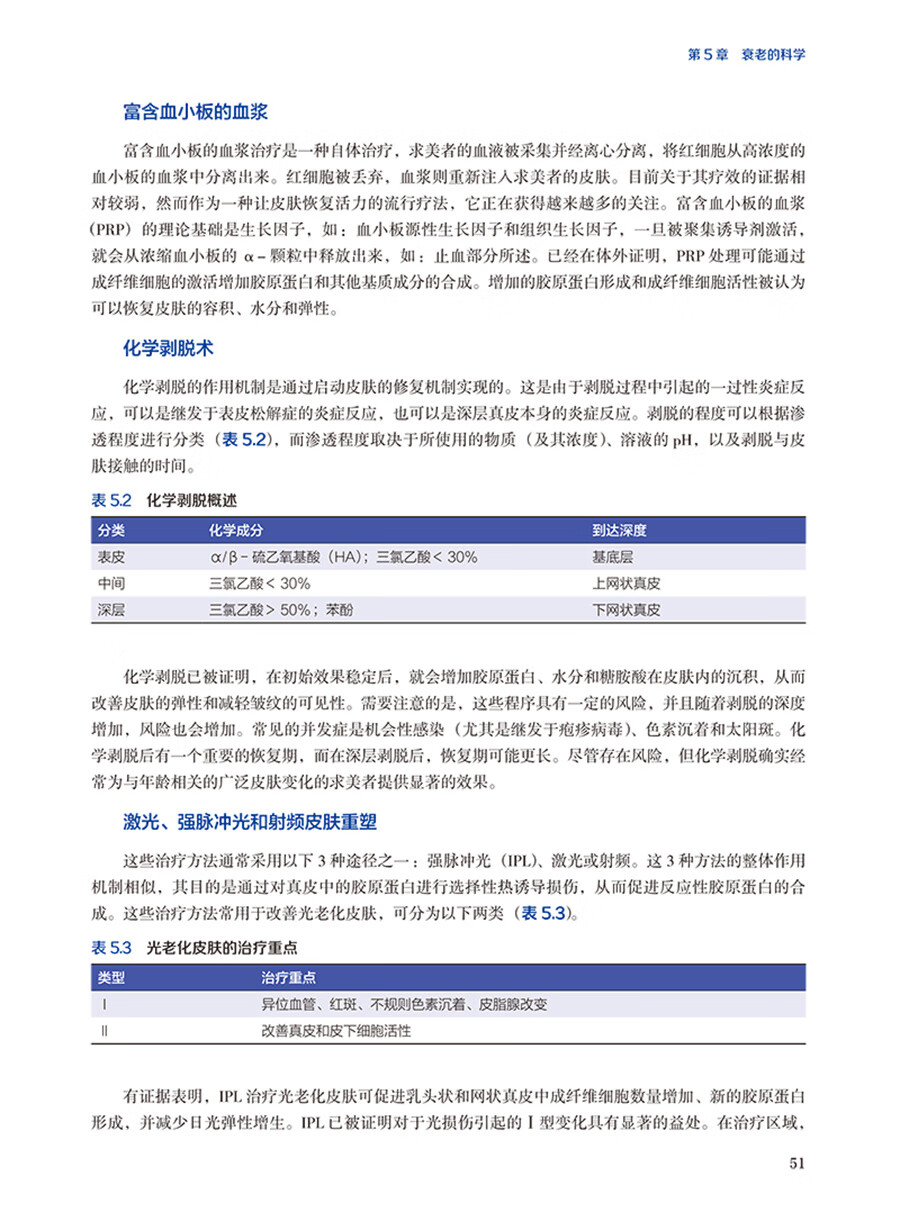
5章衰者的科學
6章求美者評估
7章溝通
8章肉毒桿菌素簡介
9章肉毒桿菌的注射實用
10章肉毒桿菌毒素的井發症及處理
11章皮膚填充劑簡介
12章皮膚填充劑的注射實用
13章皮膚填充劑的併發症及處理
參考文獻

