








乳房重建手術圖譜
作者:(美)李·L.Q.普//諾蘭·S.卡 主譯:杜正貴
ISBN號:9787523210543
出版時間:024-09-30
出版社:世界圖書出版公司
印刷時間: 2024-08-01
開本: 16開
頁碼:312
版次: 1 印次: 1
編輯推薦
本圖譜展示了臨床上常用和創新的乳房重建技術,是乳房外科醫生了解和學習國際創新乳房重建手術的工具書,具有以下特點:插圖精美。包含大量精美的繪圖和手術圖片,為每一步手術操作提供清晰的視覺指導。內容全面。涵蓋幾乎所有類型的乳房重建技術,包括植入物重建,自體組織重建(包含各種類型皮瓣重建),植入物合併去細胞真皮基質或全肌肉覆蓋重建等。影片加持。對帶蒂橫行腹直肌皮瓣重建、背闊肌皮瓣重建、乳頭乳暈複合體重建、先天性乳房畸形矯正術等提供了清晰的操作影片。技術前沿。包含胸肌前乳房重建、部分乳房重建、對稱性手術、全乳房重建的脂肪移植技術、乳頭乳暈複合體重建等尖端技術。案例詳解。提供真實的乳房重建案例,便於乳房外科醫師理解並掌握患者選擇、手術適應症和操作步驟。格式統一。每個章節都採用統一的格式,以便讀者閱讀和尋找相關內容。
【內容簡介】
自體組織乳房重建,包括遊離和保留肌肉的橫行腹直肌(TRAM)皮瓣、腹壁下動脈穿支(DIEP)皮瓣、腹壁下淺動脈(SIEA)皮瓣、臀動脈穿支皮瓣等的重建。 植入物(假體)乳房重建,包括一步法重建、聯合脫細胞真皮基質(ADM)或全肌肉覆蓋的兩步法重建,即刻胸肌前重建和延遲兩步法重建,乳房重建修整手術、對稱性手術和脂肪移植技術, 乳頭乳暈複合體重建、部分乳房重建和保留乳頭的先天性乳房畸形 兩種乳房畸形術最常見的乳房畸形和乳房畸形術
目錄
第1章 帶蒂橫行腹直肌皮瓣乳房重建
第2章 遊離或保留肌肉的遊離橫行腹直肌皮瓣乳房重建
第3章 遊離腹壁下動脈穿支皮瓣乳房重建
第4章 遊離腹壁下淺動脈皮瓣乳房重建
第5章 遊離臀穿支皮瓣乳房重建
第6章 遊離股深動脈穿支皮瓣乳房重建
第7章 遊離橫行股薄肌皮瓣乳房重建
第8章 背闊肌皮瓣乳房重建
第9章 即刻植入物乳房重建-一步法
第10章 即刻植入物合併去細胞真皮基質乳房重建-兩步驟法
第11章 即刻全肌肉覆蓋植入物乳房重建-兩步驟法
第12章 即刻胸肌前植入物乳房重建
第13章 延遲植入物乳房重建-兩步驟法
第14章 植入物乳房重建-修整手術
第15章 皮瓣部分乳房重建
第16章 局部組織重排法部分乳房重建
第17章 腫瘤整形技術在部分乳房重建的應用
第18章 乳房重建的對稱性
第19章 脂肪移植在全乳房重建的應用
第20章 乳房重建輔助手術-脂肪移植
第21章 乳頭乳暈複合體重建
第22章 保留乳頭的乳房切除手術
第23章 波蘭症候群乳房畸形矯正術
第24章 筒狀乳房畸形矯正術












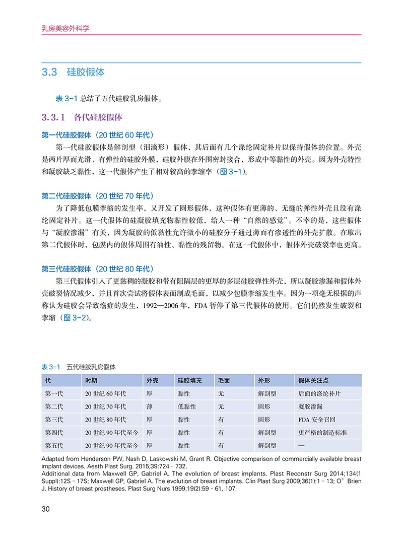
乳房美容外科學
作者:(美)薩米爾·A.帕特爾,(美)C. 鮑勃·巴蘇
譯者: 羅盛康,韓寶三,董新
出版社:中國三峽出版社
出版日期:2024/05/01
規格:精裝 / 308頁
開本:16開
ISBN:9787559132826
內容簡介
本書分為25章,是一本關於乳房美容整形手術的書。由國際上知名的整形外科醫生編寫,他們不僅有豐富的臨床經驗,而且得到了國際認可。他們對乳房美容手術的各個方面進行了研究。這本教科書既可以為剛從事的整形外科醫生、醫學生提供參考,也適合經驗豐富的高級外科醫生。書中選擇了與隆乳有關的經典主題:上提、復位和修復手術以及呈現相對較新觀點的主題。這些讓人們認識到隨著時間的推移,人體的變化和不可預測的可能性。在任何擇期手術中,我們都有專門的以管理為重點的修復手術以及對不良結果的糾正,這在本書中有詳細的介紹。在乳房組織薄弱或軟組織不好的情況下如何處理,本書也有細緻的介紹。本書還有一個章節介紹了變性手術的乳房整形,內容雖然不多,但資料很珍貴
作者簡介
(美)薩米爾·A.帕特爾(SameerA.Patel),(美)C.鮑勃·巴蘇(C. Bob Basu) 著 羅盛康,韓寶三,董新 譯
編:(美國)薩米爾A. 帕特爾(Sameer A. Patel), MD, FACS,美國賓州費城Fox Chase癌症中心整形與重建外科主任,Temple University整形與重建外科主任。 (美)C.鮑伯·巴蘇(C. Bob Basu), MD, MBA, MPH, FACS,美國德州休士頓Basu Aesthetics + Plastic Surgery創辦人兼董事長。主譯:羅盛康,男,現任廣東省第二人民醫院整形美容雷射中心主任。擅長乳房整形、疤痕修復、人體整形等,有豐富的臨床工作經驗。從事各類胸部整形近30餘年,長期致力於研究世界乳房整形前沿技術,雙平面豐胸技術的創......
目錄
第一部分 乳房解剖
1 乳房解剖 2
Ethan Baughman and Donald W. Buck Ⅱ
第二部 初次隆乳術
2 量身訂做:選擇乳房假體的本質 14
Bradley P. Bengtson
3 假體的選擇 29
Marilyn Ng,M. Shuja Shafqat,and Sameer A. Patel
4 選擇手術入路 38
Ziyad S. Hammoudeh and W. Grant Stevens
5 假體放置層次的選擇 54
Maurice Y. Nahabedian
6 脂肪移植初次隆乳術 68
Ash Patel,Kristen Rezak,and Emily Van Kouwenberg
第三部分 乳房下垂的治療
7 巨乳症和乳房下垂患者的術前評估 84
Katherine H. Carruthers,Pankaj Tiwari,and Ergun Kocak
8 乳房上提固定術的基本原則 95
Elizabeth J. Hall-Findlay
9
隆乳術和乳房上提固定術-製訂治療計畫和技術要點的基本原則 115
Alan Serure,Renee Gasgarth,and Alan Matarasso
10 體重大量減少的乳房的治療 128
Sharona Czerniak,Jeffrey A. Gusenoff,and J. Peter Rubin
11 內部乳罩技術在軟組織支撐差的乳房中的應用 146
C. Bob Basu and Nirav Bipin Patel
12 乳房縮小成形術 156
Clark Schierle and Megan Fracol
第四部分 不良結果的治療及乳房修復手術
13
乳房美容手術急性併發症的治療 ——局部和全身併發症 168
Christodoulos Kaoutzanis,Julian Winocour,James C. Grotting,
and Kent K. “Kye” Higdon
14
乳房美容手術急性併發症的治療 ——錯位和波紋 180
Alexandra Bucknor,Munique Maia,Sumner A. Slavin,Bernard T. Lee,
and Samuel J. Lin
15 包膜攣縮和生物膜的病因、預防和治療 188
Pratik Rastogi and Anand K. Deva
16 乳房假體相關間變性大細胞淋巴瘤 195
Mark W. Clemens and Berry Fairchild
17 管理和降低乳房美容手術的風險 206
Michele Ann Manahan and Neal R. Reisman
第五部分 輕鬆過渡到技術應用
18 男性女乳症的評估與手術治療 214
R. Brannon Claytor and Joseph R. Spaniol
19 男性乳房的美學 221
Douglas S. Steinbrech and JohnT. Stranix
第六部分 其他乳房美容手術主題
20 先天性乳房畸形的評估與治療 234
Raja Mohan,Akash Chandawarkar,and Justin Sacks
21 跨性別者的乳房手術 246
Paul R. Weiss and Loren S. Schechter
22 乳頭乳暈的手術與美觀 260
Steven G. Woodward and Matthew P. Jenkins
23 透過社群媒體行銷乳房美容外科診所 267
Heather J. Furnas
24 乳房假體疾病 281
Jordan Kaplan 與 Rod J. Rohrich
25 附錄:乳房假體相關間變性大細胞淋巴瘤的近期新進展 291
Eric Weiss,Sameer A. Patel

